众所周知,凡是药品,都有个有效期。但是不是只要药品在有效期内,都是有效、安全的呢?该怎么去看有效期和使用期限呢?今天,安安和你一起了解一下~

1.什么是药品有效期和使用期限?
药品有效期,是指药品在规定的贮存条件下,能够保持药品质量的期限。通常标注在药品外包装和标签上。
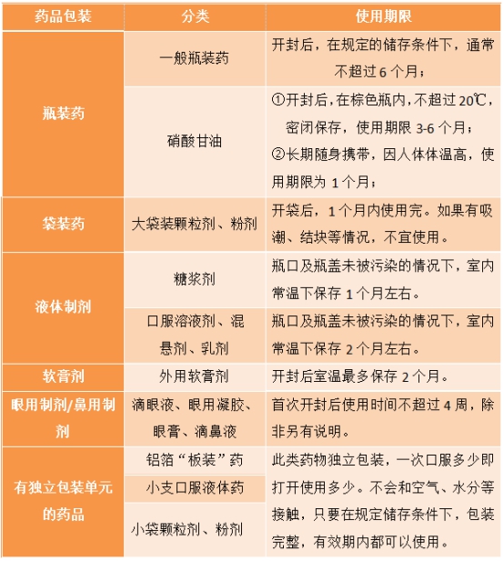
药品使用期限,具体的说就是药品开启后使用期限。它是指药品经打开使用后,在规定的储存条件下,可以保持药品质量的期限。这个概念通常是针对多剂量包装药品。多剂量包装药品是指最小销售单元内含有多次给药剂量的药品,可多次取用,如瓶装药、大部分眼用制剂、鼻用制剂等,开启使用一段时间后仍会有剩余。而据文献报道,药品首次开启后,其原有的稳定性发生变化,需要在一定期限内使用,这个期限不同于药品有效期,而且通常短于药品有效期。
看到这里,大家肯定明白了,药品有效期≠使用期限。

先来了解一下药品有效期的几种表达方式,举例说明:
①有效期至2020.09.08,是指该药品可用到2020年9月8日。
②有效期至2020.09,是指该药品可以使用到2020年9月30日,也即9月的最后一天。
③失效期2020.09,是指该药品可以使用到2020年8月31日。
需要注意的是,药品有效期有意义的两个前提条件是:①药品未开启;②药品按其规定条件下贮存。一旦药品开启使用,它们的稳定性就会有变化,是否可以正常使用,则需要看药品使用期限了。

4.药品储存的注意事项
在了解药品有效期、使用期限这些问题后,再介绍一些药品储存注意事项,以帮助大家更好地保存药品。
①药品怕光照、潮湿、高温,一般在药品包装盒上和说明书中“贮藏”项有明确的该药品的储存条件。一旦开封后,最好能够放在干燥药箱内。禁止放在容易使药品变质的潮湿场所,如浴室、厨房、冰箱内(除非是说明书要求或药师强调需要冷藏的药品)等。
②药瓶内所附的棉球(纸团)和干燥剂在开封后应丢弃,否则它们会吸附水汽,成为药瓶内的细菌滋生地和污染源,直接影响药品质量。
③口服液体制剂,不能采取嘴对瓶口直饮方式服药,这样会把口中的微生物带入瓶中,污染药物,且不能准确掌握剂量,影响疗效。正确的服用方法是:使用干净量杯(一般药品会附带量杯)量取药液后服用,量杯用后洗净、晾干备用。或者看瓶子上的刻度倒入容器中服用。
④非独立包装的药品,若不能在短时间内服完,请在包装上注明开封时间,以便下次服用时可清楚地知道药物是否超过使用期限。

5.安安有话说
目前我国部分药品说明书尚缺乏对药品启用后使用期限的标示,公众用药时,有些人可能因为对使用期限缺乏认识而随意反复使用已启用药品,增加用药安全风险。因此专业医生和药师在临床用药中需加强对患者的提醒与教育,更多地向公众宣传这方面的知识,公众也应学习更多的药品使用期限和储存知识。






